新闻详情
文章奖励政策
- 分类: 技术支持
- 作者:嘉仪通科技
- 来源:本站
- 发布时间:2022-12-15
- 访问量: 783
【概要描述】为答谢广大客户对武汉嘉仪通科技有限公司的支持与信赖,共同推进学术研究进程,创造良好学术创作环境,我司···
文章奖励政策
【概要描述】为答谢广大客户对武汉嘉仪通科技有限公司的支持与信赖,共同推进学术研究进程,创造良好学术创作环境,我司···
- 分类: 技术支持
- 作者:嘉仪通科技
- 来源:本站
- 发布时间:2022-12-15
- 访问量: 783
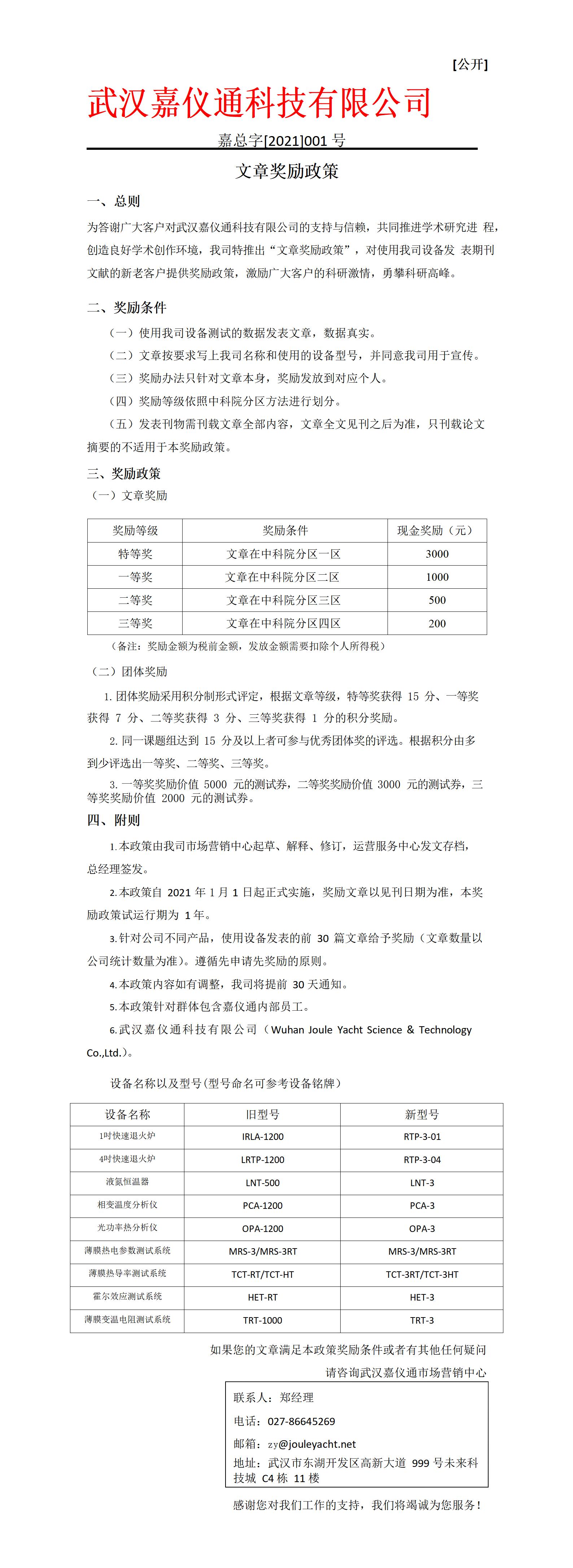
为答谢广大客户对武汉嘉仪通科技有限公司的支持与信赖,共同推进学术研究进程,创造良好学术创作环境,我司特推出“文章奖励政策”,对使用我司设备发表期刊文献的新老客户提供奖励政策,激励广大客户的科研激情,勇攀科研高峰。

扫二维码用手机看
在线留言
WRITE A MESSAGE TO US
热门资讯
- RTP快速退火炉能提升碳化硅(SiC)芯片欧姆接触的稳定性 2024-08-16 16:46:13
- 嘉仪通在第14届无机非金属材料专题研讨会作快速退火应用主题报告 2024-08-16 10:55:18
- 半导体材料为什么要测变温电阻率? 2024-07-27 14:29:55
- RTP快速退火炉在半导体合金化退火中的好处 2024-07-19 11:56:12
- 半导体材料电学性能研究主要测试哪些参数,有什么用? 2024-06-26 09:28:45
- 一键测量材料多种电学参数-嘉仪通霍尔效应测试仪 2024-06-19 14:02:06
我们的产品
公司多年来秉持互惠共赢的原则与全国各地客户开展贸易合作往来

